This website requires JavaScript.
Explore
Help
Register
Sign In
morgan
/
Grinch-AP
Watch
1
Star
0
Fork
0
You've already forked Grinch-AP
mirror of
https://github.com/MarioSpore/Grinch-AP.git
synced
2025-10-21 20:21:32 -06:00
Code
Issues
Packages
Projects
Releases
Wiki
Activity
Files
7df12930efe4d17ef3f7639d11eb8d1f67a0bc90
Grinch-AP
/
docs
/
network.png
Fabian Dill
29a207b73e
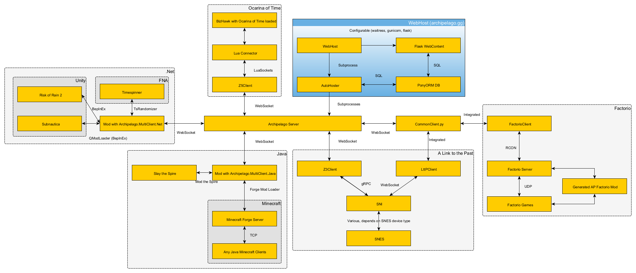
Docs: update networkgraph
2021-10-06 10:46:42 +02:00
110 KiB
2122x912px
Raw
History