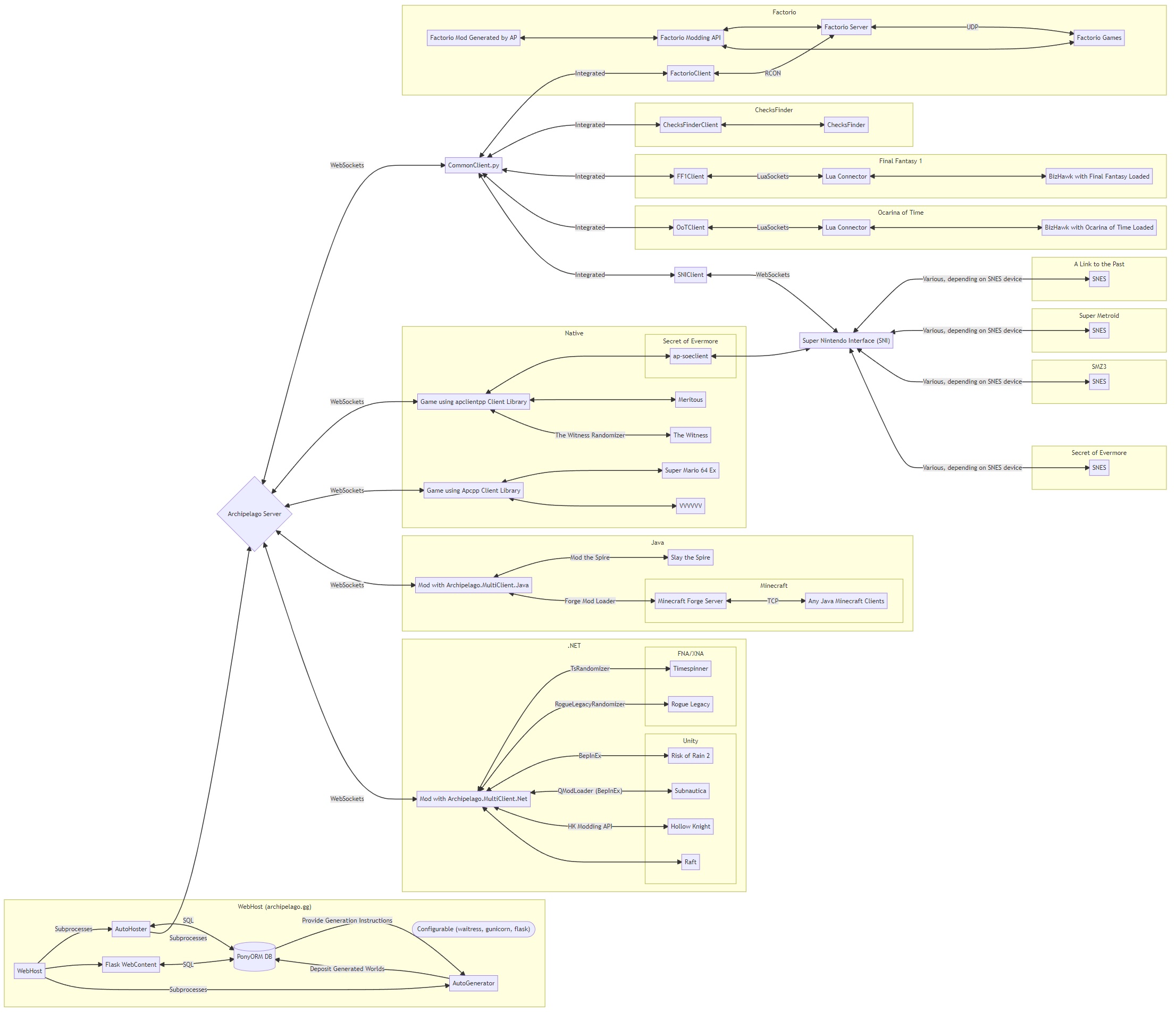
Files
Grinch-AP/docs/network diagram.jpg
NewSoupVi 3e8c821c02 Add The Witness (#467)
* Added The Witness


Co-authored-by: metzner <unconfigured@null.spigotmc.org>
Co-authored-by: Jarno Westhof <jarnowesthof@gmail.com>
Co-authored-by: black-sliver <59490463+black-sliver@users.noreply.github.com>
2022-04-29 00:42:11 +02:00

374 KiB
2212x1906px

/morgan/Grinch-AP/raw/commit/83dee9d667bf6a55443119b77df5280d4f74a5e2/docs/network%20diagram.jpg