This website requires JavaScript.
Explore
Help
Register
Sign In
morgan
/
Grinch-AP
Watch
1
Star
0
Fork
0
You've already forked Grinch-AP
Code
Issues
Packages
Projects
Releases
Wiki
Activity
Files
cb3db8ae163db62ec963f0fae65c6cc129dcad6b
Grinch-AP
/
docs
/
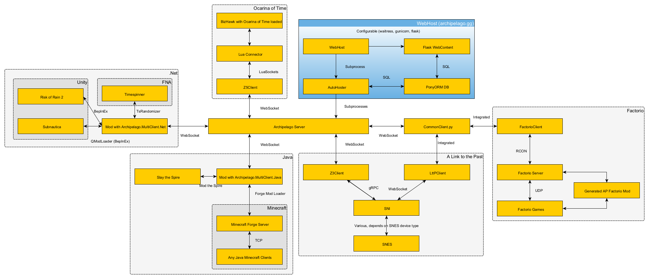
network.png
Fabian Dill
29a207b73e
Docs: update networkgraph
2021-10-06 10:46:42 +02:00
110 KiB
2122x912px
Raw
History