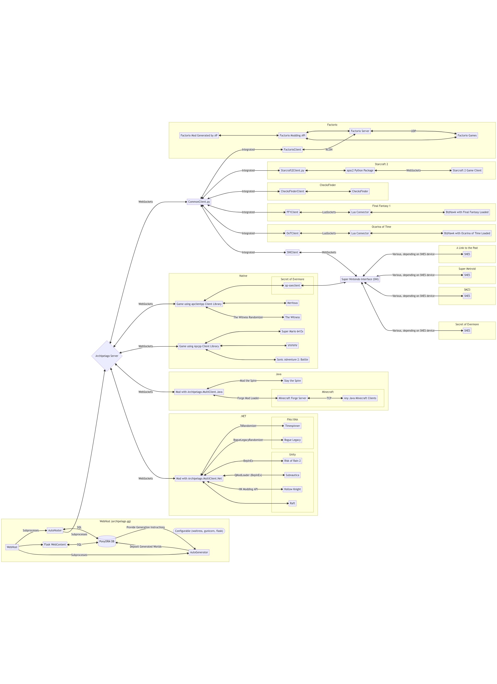
Files
Grinch-AP/docs/network diagram.jpg
Hussein Farran a49bcd618d Dev Docs: Add SA2B and SC2 to network diagram (#719)
* Add SA2B and SC2 to network diagram

* Remove jpg version of image.

* Fix png of image... Github web editor borked it

* Update network diagram.svg

* We're back to light mode, friends.

Use SVG and JPG that are valid and let you zoom in properly.
2022-07-06 16:12:53 -04:00

246 KiB
1904x2622px

/morgan/Grinch-AP/raw/commit/f5e48c850d6a62d480a525da71ae692f3ae2fed4/docs/network%20diagram.jpg